
Tipo de projeto
Elétrico
Localização
Viana, ES
Autora
Girley Apolinrio
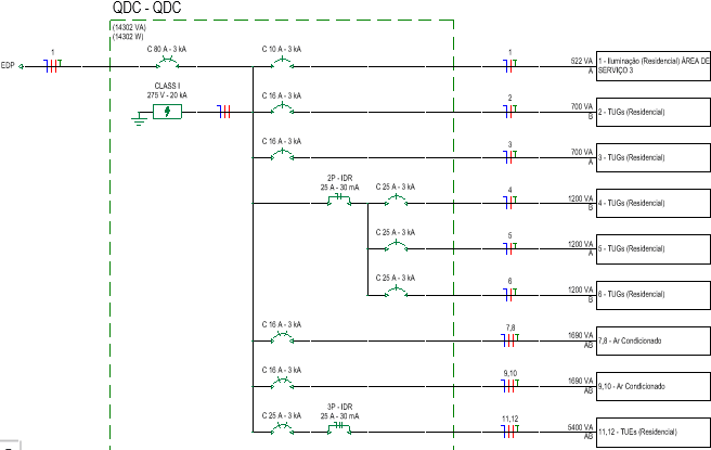
Projeto padrão para futuros projetos elaborados no Autodesk Revit. Afim de aprimorar técnicas e conhecimentos técnicos que a ferramenta fornece. O projeto não está 100% completo, ainda existem informações pendentes, porém com todos os detalhes pertinentes o eletricista não encontraria dificuldades de interpretar e consequentemente seguir com a instalação.

Projeto padrão para futuros projetos elaborados no Autodesk Revit. Afim de aprimorar técnicas e conhecimentos técnicos que a ferramenta fornece. O projeto não está 100% completo, ainda existem informações pendentes, porém com todos os detalhes pertinentes o eletricista não encontraria dificuldades de interpretar e consequentemente seguir com a instalação.

Projeto padrão para futuros projetos elaborados no Autodesk Revit. Afim de aprimorar técnicas e conhecimentos técnicos que a ferramenta fornece. O projeto não está 100% completo, ainda existem informações pendentes, porém com todos os detalhes pertinentes o eletricista não encontraria dificuldades de interpretar e consequentemente seguir com a instalação.

Projeto padrão para futuros projetos elaborados no Autodesk Revit. Afim de aprimorar técnicas e conhecimentos técnicos que a ferramenta fornece. O projeto não está 100% completo, ainda existem informações pendentes, porém com todos os detalhes pertinentes o eletricista não encontraria dificuldades de interpretar e consequentemente seguir com a instalação.

Projeto padrão para futuros projetos elaborados no Autodesk Revit. Afim de aprimorar técnicas e conhecimentos técnicos que a ferramenta fornece. O projeto não está 100% completo, ainda existem informações pendentes, porém com todos os detalhes pertinentes o eletricista não encontraria dificuldades de interpretar e consequentemente seguir com a instalação.
